Akademik

Tugas Akhir

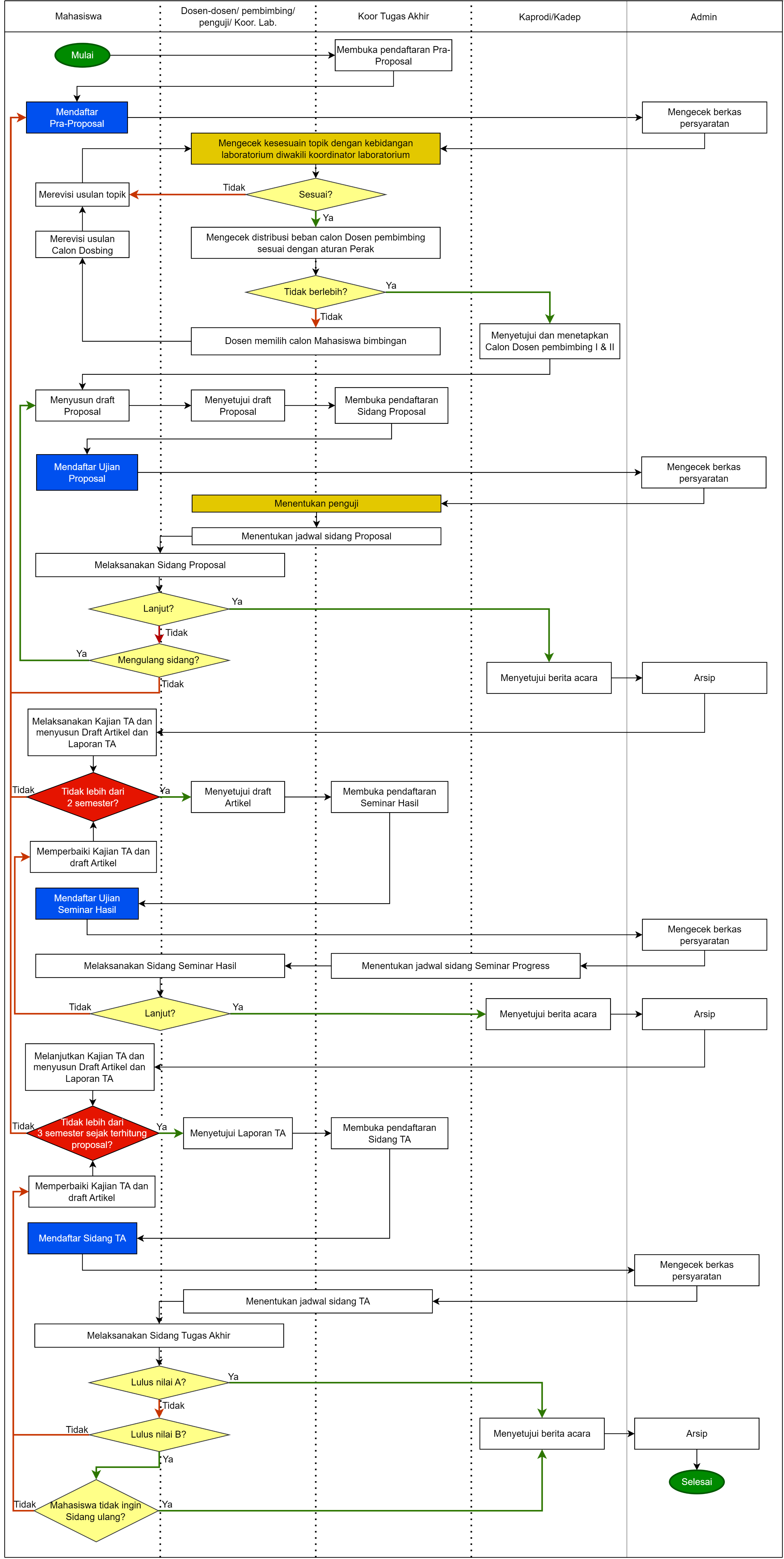
Tugas Akhir dapat ditempuh mahasiswa bila telah menyelesaikan 140 SKS, dan telah melaksananakan ujian Komprehensif Tugas Rancang Kapal. Adapun Prosedur dalam pengambilan tugas Akhir dapat mengacu kepada Standar Operasional Prosedur berikut: